成人做爰黄A片免费视频网站野外,成人免费看片APP下载,成人做爰A片免费看黄冈白狐影院,成人做爰黄级A片免费看土方,成人做爰A片AAA毛真人,成人做爰A片免费看网站性晶

技術熱線: 4007-888-234
設計開發

專注差異化嵌入式產品解決方案 給智能產品定制注入靈魂給予生命

開發工具

提供開發工具、應用測試 完善的開發代碼案例庫分享

技術支持

從全面的產品導入到強大技術支援服務 全程貼心伴隨服務,創造無限潛能!

新品推廣

提供新的芯片及解決方案,提升客戶產品競爭力

新聞中心

提供最新的單片機資訊,行業消息以及公司新聞動態

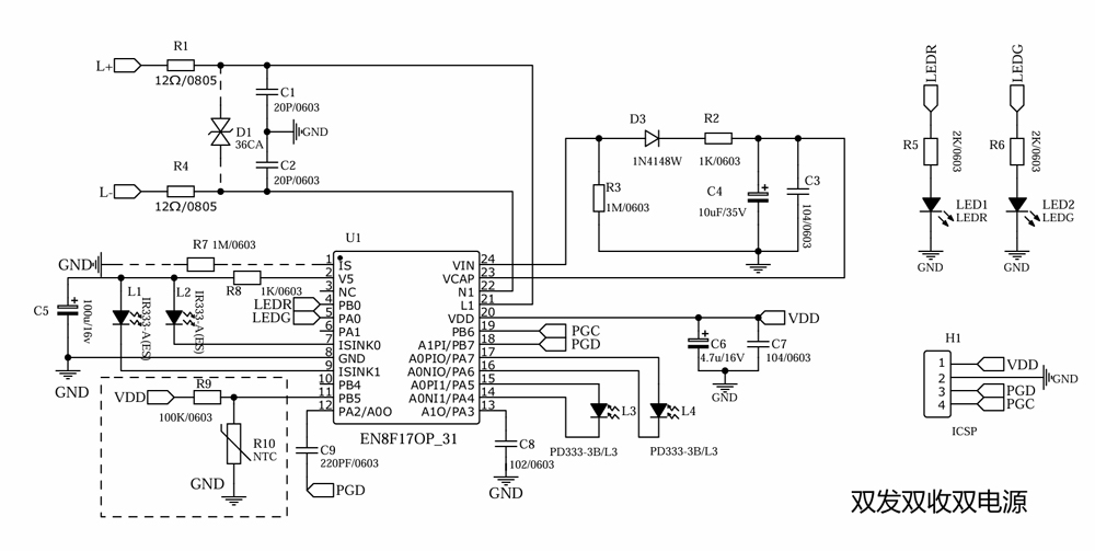
英銳恩總線式煙感芯片EN8F17OP

更新時間: 2025-04-14
閱讀量:906

英銳恩推出了高集成度總線式煙感芯片EN8F17OP,該Soc芯片具有外圍器件少、高效、穩定、低功耗等特點。總線式煙感器是預防火災的一種重要裝置,可在火災初期及時發現火情,進行聲光報警或其他聯動操作,從而減少人員、財產等損失。

煙感器芯片EN8F17OP

一、EN8F17OP煙感芯片特點

EN8F17OP是一款集成雙路LDO、雙紅外發射驅動電路、雙紅外信號接收放大電路,以及整流橋電路的專用SOC集成芯片,數字電路部分采用低功耗RISC架構設計,可廣泛應用于總線類煙感,溫煙檢測類產品。

二、EN8F17OP煙感芯片功能特性

(1)集成煙霧檢測電路與整流橋
·兩組高精度運放,集成偏置電路;
·兩路大電流輸出控制;
·支持雙發一收,雙發雙收設計;
·集成整流橋電路。

(2)集成總線收發碼電路
·總線自跟隨設計;
·回碼電流可調節;
·耐高壓LDO設計。

(3)功耗RISC架構
·成熟芯片架構,便于開發及移植;
·低頻2M設計,滿足低功耗工作需求;
·采用通用編譯器,開發界面友好。

EN8F17OP煙感芯片內部集成兩路LDO分別輸出5V與3.3V,其中5V用于紅藍光LED輸出驅動,3.3V用于數字電路供電。雙紅外發射驅動電路的電流最大可調節至300mA以上,可直接驅動紅外發射管,減少外圍電路元件。

EN8F17OP集成的雙紅外信號接收放大電路,可級聯或單獨使用。級聯可實現高增益、復雜信號處理,優化帶寬分配,單獨使用支持多任務并行處理、獨立參數配置,減少干擾。即節省了外部元件,降低延遲,又提高了可靠性及靈活功耗管理。

三、應用與參考電路

總線式煙感報警系統

煙感芯片EN8F17OP參考電路


欢迎光临: 嘉兴市| 湘西| 海南省| 哈巴河县| 汉源县| 且末县| 长寿区| 罗平县| 富顺县| 蕉岭县| 南投市| 常德市| 穆棱市| 岳普湖县| 秦皇岛市| 长子县| 黄龙县| 招远市| 健康| 延津县| 长兴县| 广宁县| 高雄市| 密山市| 云梦县| 上思县| 延长县| 乌兰浩特市| 呼玛县| 武山县| 巴林右旗| 阳朔县| 改则县| 黄陵县| 广水市| 宁晋县| 敖汉旗| 淳安县| 班玛县| 巴楚县| 新竹县|