成人做爰黄A片免费视频网站野外,成人免费看片APP下载,成人做爰A片免费看黄冈白狐影院,成人做爰黄级A片免费看土方,成人做爰A片AAA毛真人,成人做爰A片免费看网站性晶

技術熱線: 4007-888-234
設計開發

專注差異化嵌入式產品解決方案 給智能產品定制注入靈魂給予生命

開發工具

提供開發工具、應用測試 完善的開發代碼案例庫分享

技術支持

從全面的產品導入到強大技術支援服務 全程貼心伴隨服務,創造無限潛能!

新品推廣

提供新的芯片及解決方案,提升客戶產品競爭力

新聞中心

提供最新的單片機資訊,行業消息以及公司新聞動態

EN07單片機-酷派手機電池碼片IC

更新時間: 2019-03-11
效果圖展示

EN07

PkgDescription(提供原理圖及協助PCB布板、提供生產測試架及程式完成成品出貨): EN07是一款應用于酷派9070手機電池碼片IC,集身份識別與充電顯示于一體的ASIC
Package: DFN8

單片機芯片特性:

EN07單片機-酷派手機電池碼片IC,(ASCII-IC)是專用的控制器,是一個集高速、體積小、低功耗和抗高噪聲一體的靜態CMOS單片機芯片。帶有 64ByteEEPROM, 集成CMOS 靜態設計方案。專用于酷派系列電池保護板碼片,由控制器EN07,通過數據通信為主機傳遞相關信息。識別電池真偽,從而給予手機是否正常開機,性能十分穩定,適應各種工作溫度環境使用,無丟碼無死碼現象。



單片機芯片功能特點:

◆ 完全CMOS 靜態設計

◆  工作電壓:2.2V――6.0V

◆ 工作頻率:0~20MHZ

◆ IC的DA0腳在接收到三組數據中任何一組時,其會相應地發送與之對應的數據組

◆ 數據通訊協議:自定義特殊傳輸串口形式

◆ 數據傳輸波特率:300

◆ 小體積貼片封裝。

◆ 靜態功耗:

4.0V時,IC靜態功耗是8.5UA以下,保護板靜態功耗是12UA以下;

3.5V時,IC靜態功耗是7.5UA以下,保護板靜態功耗是9UA以下;

(該功耗對于手機電池的耗電可忽略不計,以1000mah的電池為例,該電池保護板一個星期耗掉電池電量僅占




EN07單片機應用說明:

專用于酷派系列電池保護板碼片,支持手機型號:酷派9070 ,HTC G5/G7,華碩Zenfone2,OPPOFIND7。由控制器EN07,通過數據通信為主機傳遞相關信息。識別電池真偽,從而給予手機是否正常開機,性能十分穩定,適應各種工作溫度環境使用,無丟碼無死碼現象。                                                                       


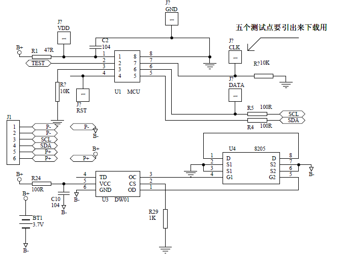
EN07單片機應用電路:(手機電池充放電保護)EN07-CP-025B,應用于酷派9070

基于EN07單片機的手機電池碼片電路圖

資源標題 資源大小 發布時間 點擊下載
研發工具 備注

技術支持服務


程序編寫
原理圖設計
PCB繪制
欢迎光临: 刚察县| 新乡县| 延津县| 谷城县| 富源县| 龙门县| 遵义县| 贵南县| 长阳| 抚松县| 郴州市| 陇川县| 澄江县| 仁布县| 墨玉县| 台南市| 托克托县| 光山县| 吉隆县| 比如县| 天长市| 大田县| 厦门市| 丰县| 广宗县| 外汇| 民乐县| 榆林市| 镇平县| 鲁甸县| 北海市| 仙居县| 西乌珠穆沁旗| 和龙市| 赞皇县| 岳西县| 房山区| 江川县| 明水县| 乳源| 深圳市|