成人做爰黄A片免费视频网站野外,成人免费看片APP下载,成人做爰A片免费看黄冈白狐影院,成人做爰黄级A片免费看土方,成人做爰A片AAA毛真人,成人做爰A片免费看网站性晶

技術熱線: 4007-888-234
設計開發

專注差異化嵌入式產品解決方案 給智能產品定制注入靈魂給予生命

開發工具

提供開發工具、應用測試 完善的開發代碼案例庫分享

技術支持

從全面的產品導入到強大技術支援服務 全程貼心伴隨服務,創造無限潛能!

新品推廣

提供新的芯片及解決方案,提升客戶產品競爭力

新聞中心

提供最新的單片機資訊,行業消息以及公司新聞動態

便攜式美容儀單片機方案

更新時間: 2020-06-10
閱讀量:3179

十年單片機開發方案提供商深圳英銳恩,推出便攜式美容儀單片機方案。美容儀就是利用物理、電子技術,光學等方法給人美容的一種設備。通過電流、電脈沖方式、微震動方式、升高體溫、微波設備、激光療法、射頻等方式,達到面部淋巴排毒嫩膚、美白、收緊皮膚等功效。美容儀方案功能說明:醫療美容筆通過模式控制和時間控制筆端發射的脈沖對人體皮膚進行美容。MCU主要應用:模式控制、強度控制、時間控制和模式強度時間顯示。


MCU應用模塊:AD,PWM,SPI,EEPROM等

應用方案應用主控MCU:EN8F2711、EN8F883、EN8F677E



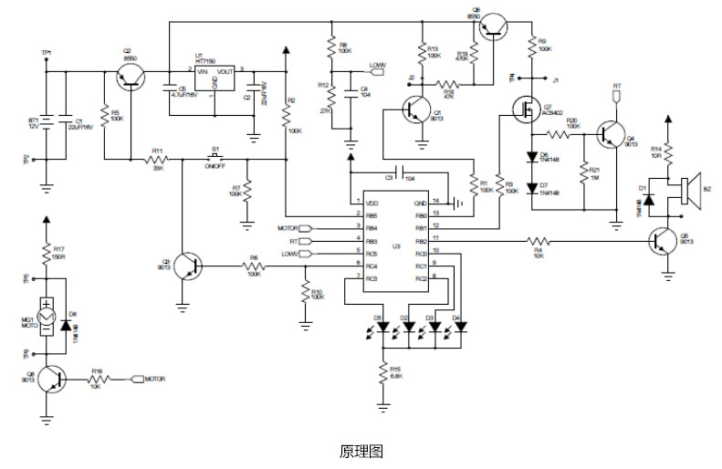
便攜式美容儀單片機方案

便攜式美容儀單片機方案原理圖

需要定制單片機開發方案的伙伴,請直接咨詢英銳恩官網客服,了解更多智能芯方案。

欢迎光临: 福州市| 新丰县| 墨脱县| 石狮市| 榕江县| 巨野县| 金塔县| 东兴市| 措美县| 长兴县| 宁远县| 洛川县| 锡林浩特市| 白朗县| 泰州市| 武汉市| 孝昌县| 北海市| 哈密市| 桦甸市| 元谋县| 井陉县| 长丰县| 琼海市| 南澳县| 永川市| 镇江市| 巢湖市| 麻城市| 赤壁市| 东平县| 赤水市| 黄陵县| 思南县| 临城县| 辽宁省| 广丰县| 桦甸市| 佛教| 长白| 靖远县|