成人做爰黄A片免费视频网站野外,成人免费看片APP下载,成人做爰A片免费看黄冈白狐影院,成人做爰黄级A片免费看土方,成人做爰A片AAA毛真人,成人做爰A片免费看网站性晶

技術熱線: 4007-888-234

如何做一個雙極LED驅動電路?

更新時間: 2021-09-22
閱讀量:5391

在本文中,將介紹如何使用8051單片機實現雙極LED驅動器電路。雙極LED與常規雙色LED的不同之處在于,雙極LED只有兩個引線,而常規雙色LED具有三個引線。

雙色LED是一種特殊類型的LED,它由兩個在封裝內反向連接的二極管組成。雙色LED通常由三個端子組成,即一個公共引腳和兩個獨立的引腳。如果是共陰極LED,則公共引腳可以接地,如果是共陽極,則可以連接到 +5V 電源。但是,還有另一種具有兩個端子的雙色LED,稱為雙極LED。

該設備根據提供給終端之一的正信號起作用。例如,對于綠紅雙色LED,綠色端的正信號和紅色端的負信號確保綠色LED正向偏置,紅色LED反向偏置。這會導致綠燈閃爍。紅色LED的情況也是如此。

但是,如果兩個端子都給出負信號,則兩個二極管都不會導通,設備將保持關閉狀態。如果對兩個端子施加正信號,則基于LED顏色組合的不同顏色將閃爍。

以下是紅綠雙極LED的圖像,它看起來像一個普通的LED。

20210922170904.jpg

在這個項目中,我們正在使用 8051單片機設計一個簡單的雙色LED驅動器電路。此處使用的LED具有 2.2V 的正向壓降,因此可以使用 5V 電源進行偏置??刂剖怯蓡纹瑱C程序根據兩個按鈕給出的輸入完成的。

一、雙極LED驅動電路的原理

該電路使用單片機來驅動雙極LED。輸入命令由兩個按鈕給出,并基于輸入;單片機配置為向兩個輸出引腳發送適當的高電平或低電平信號。這些輸出引腳連接到雙極LED的端子。

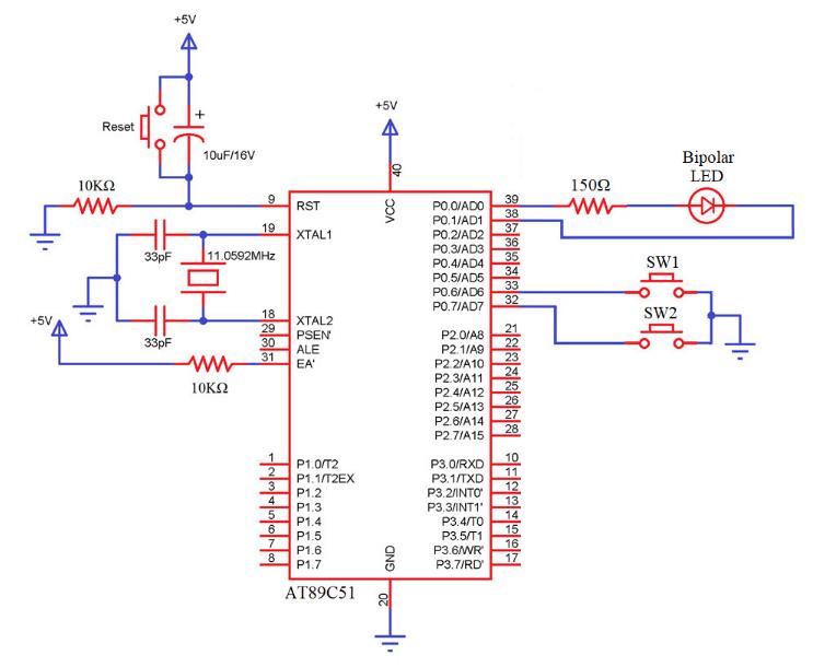
二、雙極LED驅動電路圖

20210922165514.jpg

所需組件:
1、8051單片機(這里使用AT89C51);
2、8051單片機編程器;
3、11.0592 MHz 晶振;
4、電容器 – 2 X 33pF,10uF;
5、電阻器 – 150Ω, 10KΩ X 2;
6、按鈕 X 3;
7、雙極LED(兩根引線);
8、連接電線;
9、面包板。

三、雙極LED驅動電路設計

它是一個簡單的電路,設計主要涉及單片機接口設計、單片機振蕩器和復位電路設計以及LED電阻的選擇。單片機接口是通過將兩個按鈕開關連接到端口 P0 引腳 P0.6 和 P0.7 并將雙極LED的兩個端子連接到端口 P0 引腳 P0.0 和 P0.1 來實現的。

振蕩器設計是通過選擇兩個 33pF 陶瓷電容器來完成的,以提供穩定性。時鐘信號是使用 11MHz 晶體振蕩器生成的。復位電路設計選用10uF的電解電容和10K的電阻,實現100ms的復位脈沖寬度。電阻兩端的壓降保持在 1.2V 左右。

現在,當按下第二個按鈕時,單片機將相應地為引腳 P0.0 分配一個邏輯低信號,并為引腳 P0.1 分配一個邏輯高信號。這會使綠光發光。

#include<reg51.h>
sbit red = P0^0;
sbit green = P0^1;
sbit red_switch = P0^6;
sbit green_switch = P0^7;
unsigned char i=0;
void delay (int);
void main()
{
    red=0;
    green=0;
    
    while(1)
    {
        if(red_switch==0)
        {
            green=0;
            red=1;
            while(red_switch==0);
        }
        else if(green_switch==0)
        {
            green=1;
            red=0;
            while(green_switch==0);
        }
    }
}


以上就是英銳恩單片機開發工程師分享的雙極LED驅動電路。英銳恩專注單片機應用方案設計與開發,提供8位單片機、16位單片機、32位單片機。

欢迎光临: 井陉县| 嘉义县| 江川县| 冀州市| 塔河县| 汝城县| 石屏县| 兴业县| 六枝特区| 德清县| 江北区| 云龙县| 东乌| 曲沃县| 闵行区| 江都市| 湘乡市| 开阳县| 堆龙德庆县| 红桥区| 诸暨市| 栾城县| 台前县| 乐至县| 峨眉山市| 宜川县| 麻江县| 清镇市| 惠安县| 句容市| 壶关县| 迭部县| 东兰县| 广昌县| 枞阳县| 固安县| 堆龙德庆县| 辽源市| 财经| 济阳县| 澎湖县|