成人做爰黄A片免费视频网站野外,成人免费看片APP下载,成人做爰A片免费看黄冈白狐影院,成人做爰黄级A片免费看土方,成人做爰A片AAA毛真人,成人做爰A片免费看网站性晶

技術熱線: 4007-888-234

使用8051單片機如何制作數字電壓表?

更新時間: 2021-10-26
閱讀量:3913

在本文中,使用8051單片機制作一個簡單的0-5V電壓表。該數字電壓表的靈敏度為200mV,這有點低,但該項目旨在演示如何將ADC和七段顯示器連接到8051單片機以獲得輸入電壓的數字讀數。

在這個案例中,ADC0804是ADC,使用的單片機是AT89S51。在嘗試這個案例之前,請先了解怎么將ADC連接到8051單片機和將七段顯示器連接到8051單片機,這將使您對基礎知識有一個很好的了解。

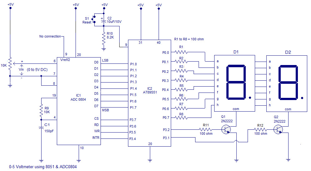
一、數字電壓表電路圖

在電路中,ADC的Vref/2(pin9)保持開路,這意味著輸入電壓跨度可以是o到5V,步長將為5/255=19.6mV。ADC0804數字輸出的公式為Dout=Vin/步長。在該電路中,對于1V的輸入電壓,數字輸出將是1/19.6mV=51,因此51的二進制等效值,即00110011。ADC的數字輸出連接到微控制器的P1.0。ADC的控制信號,即CS、RD、WR和INTR分別來自微控制器的P3.7、P3.6、P3.5和P3.4引腳。2位多路復用七段顯示器連接到微控制器的端口0。顯示驅動晶體管Q1和Q2的控制信號從微控制器的P3.2和P3.1獲得。按鈕開關為S1。

0-5-voltmeter.jpg

首先,程序控制ADC產生與輸入電壓相對應的數字輸出。該數字輸出通過P1.0掃描并加載到累加器。然后將累加器中的值除以10以省略最后一位。例如,讓輸入電壓為4V。那么ADC對應的數字輸出將是204D(D代表十進制)。除以10后,累加器中剩下的值為20D。然后將該20D乘以2D,結果為40D。該程序的下一個目標是操縱這個40D并在顯示器上進行4.0讀數。為此,將40D再次除以10D。這導致累加器內部為4,B寄存器內部為0。然后程序使用查找表獲取4的數字驅動模式,將此模式放在端口0上并激活Q1。在1ms延遲后,10000000B被加載到P0,這就是點。再經過1ms延遲Q1停用后,B中的內容(即0)移至A,使用查找表獲取0的正確數字驅動模式,將此模式放在端口0上并激活Q2。再經過1ms延遲后,Q2將停用,并重復整個周期。


二、基于8051數字電壓表程序

ORG 00H
MOV P1,#11111111B
MOV P0,#00000000B
MOV P3,#00000000B
MOV DPTR,#LABEL
MAIN: CLR P3.7
SETB P3.6
CLR P3.5
SETB P3.5
WAIT: JB P3.4,WAIT
CLR P3.7
CLR P3.6
MOV A,P1
MOV B,#10D
DIV AB
MOV B,#2D
MUL AB
MOV B,#10D
DIV AB
SETB P3.2
ACALL DISPLAY
MOV P0,A
ACALL DELAY
MOV P0,#10000000B
ACALL DELAY
MOV A,B
CLR P3.2
SETB P3.1
ACALL DISPLAY
MOV P0,A
ACALL DELAY
CLR P3.1
SJMP MAIN
DELAY: MOV R3,#02H
DEL1: MOV R2,#0FAH
DEL2: DJNZ R2,DEL2
DJNZ R3,DEL1
RET
DISPLAY: MOVC A,@A+DPTR
RET
LABEL: DB 3FH
DB 06H
DB 5BH
DB 4FH
DB 66H
DB 6DH
DB 7DH
DB 07H
DB 7FH
DB 6FH
END



以上就是英銳恩單片機開發工程師分享的“使用8051單片機制作數字電壓表”。英銳恩專注單片機應用方案設計與開發,提供8位單片機、16位單片機、32位單片機。

欢迎光临: 秭归县| 灵璧县| 峨边| 平乐县| 抚松县| 恩施市| 壶关县| 湟源县| 鸡泽县| 安陆市| 衢州市| 扬州市| 庆安县| 饶河县| 离岛区| 隆回县| 安福县| 阿鲁科尔沁旗| 大冶市| 郎溪县| 钦州市| 舟曲县| 襄垣县| 体育| 达拉特旗| 同心县| 信阳市| 遵义县| 武强县| 鸡泽县| 舒兰市| 汝南县| 苍山县| 宝清县| 双城市| 临江市| 新安县| 利津县| 元氏县| 绥德县| 连云港市|