成人做爰黄A片免费视频网站野外,成人免费看片APP下载,成人做爰A片免费看黄冈白狐影院,成人做爰黄级A片免费看土方,成人做爰A片AAA毛真人,成人做爰A片免费看网站性晶

技術熱線: 4007-888-234

方波發生器與波形圖

更新時間: 2020-12-08
閱讀量:22862

方波可以定義為非正弦周期波形,可以表示為正弦波的無限總和。在相同的持續時間內,它在固定的最小值和最大值之間以規則頻率交替出現振幅。方波發生器通常用于電子設備和信號處理中,方波是矩形波的特例。方波發生器就像施密特觸發器電路一樣,其中比較器的參考電壓取決于輸出電壓。也被稱為不穩定的多諧振蕩器。

方波發生器電路

一、方波發生器電路圖與波形說明

方波發生器可以使用諸如TTL之類的施密特觸發器反相器來構建。這是制作基本的不穩定波形發生器的簡單方法。在產生時鐘或定時信號時,該不穩定的多諧振蕩器會產生一個在HIGH和LOW之間切換的方波發生器波形。

眾所周知,施密特逆變器的輸出與其輸入相反或相反。通過提供遲滯,它可以在不同的電壓電平下改變狀態。它使用施密特觸發器動作,隨著輸入電壓信號在上下閾值電平之間改變狀態,并在輸入端子附近增大和減小。在此,較高的閾值級別設置輸出,而較低的閾值級別重置輸出。

這個簡單的方波發生器電路由單個TTL 74LS14施密特反相器邏輯門組成,該邏輯門的輸入端和地之間連接有一個電容器,反饋電阻提供了電路振蕩所需的正反饋。

假設電容器板上的電荷低于施密特的下閾值水平。因此,使反相器的輸入為邏輯零電平,從而產生邏輯一輸出電平。

Square-Wavform-Generator-Circuit-using-op-amp.jpg

二、方波發生器的工作原理

現在,電阻器連接到邏輯ONE電平的輸出,而電阻器的另一端連接到電容器的邏輯零電平?,F在,電容器開始通過電阻以正方向充電,其速率由組合的RC時間常數確定。

當電容器兩端的電荷達到施密特觸發器的上限閾值電平時,施密特反相器的輸出從邏輯電平ONE迅速變為邏輯電平零狀態,流經電阻的電流改變方向。

常數的整數表示“C”將是t的“C”倍,其中t是進行積分的時間,這意味著正常數將給出正斜率,而負常數將積分到負斜率。通過將它們加在一起,我們得到一個三角波,然后得到我們的方波發生器,從三角波產生一個方波。

現在,這里的變化會導致最初通過電阻器充電的電容器開始通過同一電阻器自身放電,直到電容器板上的電荷達到較低的閾值水平。逆變器輸出再次切換狀態,只要存在電源電壓,該循環便會不斷重復自身。

使用555定時器的方波發生器電路

在施密特逆變器的輸入上限和下限閾值電平之間的每個周期中,電容器會不斷對其自身進行充電和放電,從而在逆變器輸出端產生邏輯電平ONE或邏輯電平ZERO。由于TTL反相器的輸入門特性,由于HIGH和LOW之間的標記與空白之比分別為1to2,因此該波形不是對稱的,產生的占空比約為三分之一。

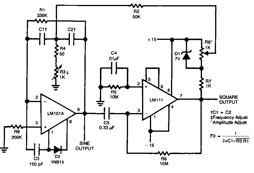
使用LM IC的方波發生器電路

為了使電路振蕩,反饋電阻還必須保持低至1k以下,大約300 k左右是好的,并且可以通過改變電容器的值來改變頻率。在高頻電平下,由于TTL門的輸入特性受快速充電和放電的影響,輸出波形的形狀從方波形變為梯形波形。如圖所示,給出了方波發生器的振蕩頻率。

三、波形和頻率范圍

電阻值介于100到1k之間,電容器值介于1到1000uf之間。這將使頻率范圍在1Hz到1MHz之間,高頻會產生方波發生器失真。標準TTL邏輯門的平均輸入和輸出特性以及輸出波形的失真和所需的低反饋電阻值,使其無法與方波發生器一起工作。這產生了用于低頻操作的大容量電容器。如果反饋電容器的值太小,振蕩器可能不會振蕩??梢允褂酶玫腃MOS邏輯技術(如施密特逆變器)在最小到最大電源下工作來制造不穩定的多諧振蕩器。

方波波形圖

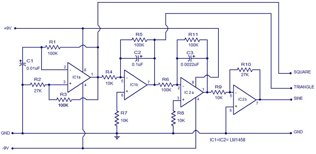
四、函數發生器的電路圖

函數發生器通常是一種電子設備,用于在很寬的頻率范圍內生成不同類型的電波。這些可以是重復的,也可以是單發的,需要內部或外部觸發源。它用于生成波形,也可以描述為函數發生器IC。盡管方波發生器同時覆蓋音頻和RF頻率,通常不適合需要低失真或穩定頻率信號的應用。當需要這些特征時,另一個信號發生器會更合適。函數發生器是電子工程師必備的工具之一。這在產生音頻信號甚至在逆變器電路中非常有用。

函數發生器電路


對于工程師來說,它是負擔得起的,我們可以選擇各種方式來生成各種波形。它只需要一堆電阻和電容即可構建整個電路。我們可以用函數發生器產生方波,正弦波和三角波。

以上就是英銳恩單片機開發工程師分享的方波發生器與波形圖,如果你需要更多單片機方案產品的信息,請撥打官網電話:0755-82543511,或點擊“在線咨詢”,我們的客服人員將為你提供更詳細的解答。

欢迎光临: 罗山县| 镇坪县| 保康县| 山西省| 即墨市| 民勤县| 镇赉县| 兴国县| 灵山县| 八宿县| 和田市| 金秀| 黑山县| 灵璧县| 贺州市| 万年县| 九龙县| 安多县| 雷波县| 尖扎县| 广河县| 和平区| 本溪市| 澳门| 万源市| 临泽县| 紫金县| 乡宁县| 调兵山市| 焦作市| 虞城县| 武城县| 五河县| 丰县| 锡林浩特市| 南昌市| 大庆市| 内丘县| 育儿| 于田县| 沙坪坝区|