成人做爰黄A片免费视频网站野外,成人免费看片APP下载,成人做爰A片免费看黄冈白狐影院,成人做爰黄级A片免费看土方,成人做爰A片AAA毛真人,成人做爰A片免费看网站性晶

技術熱線: 4007-888-234

模擬CMOS集成電路設計分享-啟蒙教科書

更新時間: 2019-06-27
閱讀量:5995

提起模擬CMOS集成電路設計,單片機開發英銳恩科技工程團隊都覺得十分親切,一本陪伴成長的啟蒙教科書。這本教科書將理論和時間完美結合,在內容上深入剖析不拘泥于細節,讓讀者能夠在應用層次化設計的方法進行模擬集成電路設計。英銳恩科技資深工程團隊將理論與實踐相結合,不斷前行,提供優質的智能電子產品芯方案。

模擬CMOS集成電路設計圖

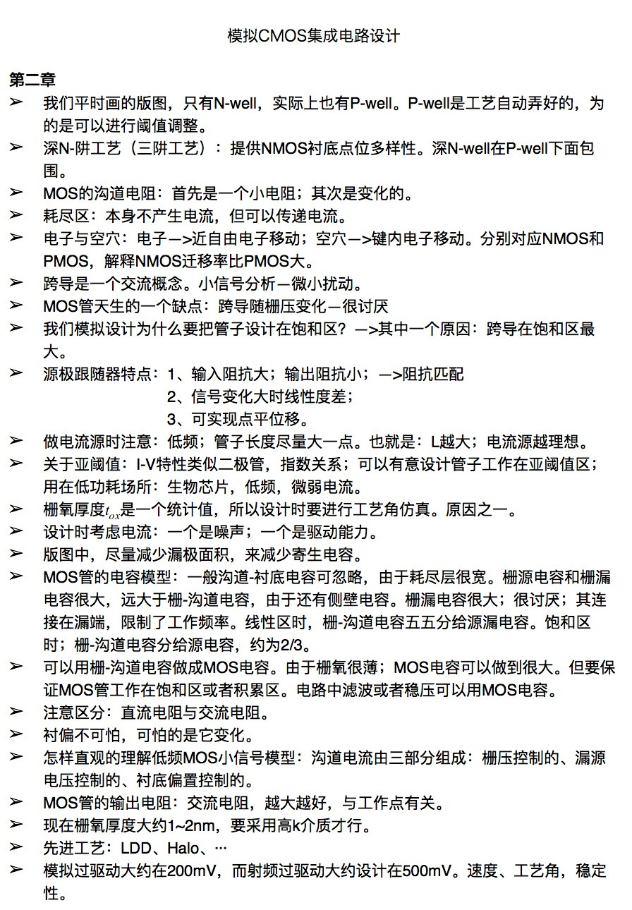
模擬CMOS集成電路設計第二章教材

模擬CMOS集成電路設計第三章教材

模擬CMOS集成電路設計第四章教材

模擬CMOS集成電路設計第五章教材

模擬CMOS集成電路設計第六章教材

模擬CMOS集成電路設計第七章教材

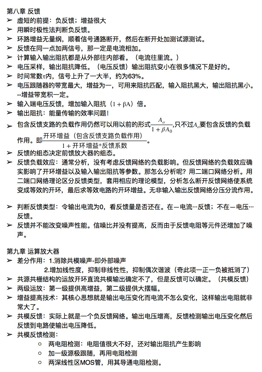
模擬CMOS集成電路設計第八章教材

模擬CMOS集成電路設計第十章教材

深圳英銳恩科技工程團隊為您提供免費技術支持,可在官網直接咨詢,購買國產低成本單片機、運算放大器等產品。

欢迎光临: 湖北省| 嘉鱼县| 华宁县| 通榆县| 康保县| 元朗区| 高邑县| 祁连县| 北碚区| 平潭县| 章丘市| 商河县| 伊宁县| 宜阳县| 任丘市| 美姑县| 宁安市| 盐源县| 满城县| 凤山市| 淅川县| 石柱| 贺州市| 桑日县| 清苑县| 鄱阳县| 夏邑县| 夹江县| 灵石县| 汨罗市| 阳江市| 澄城县| 冷水江市| 抚顺市| 石楼县| 德庆县| 桂阳县| 越西县| 南宫市| 凌海市| 铜川市|