成人做爰黄A片免费视频网站野外,成人免费看片APP下载,成人做爰A片免费看黄冈白狐影院,成人做爰黄级A片免费看土方,成人做爰A片AAA毛真人,成人做爰A片免费看网站性晶

技術熱線: 4007-888-234

英銳恩用“芯”助力安全出行

更新時間: 2019-03-21
閱讀量:2106

   隨著工業技術的快速發展,汽車已經成為人們生活中不可或缺的一種交通工具,據公安交通管理局數據顯示,截止2017年底,全國機動車保有量達3.10億輛,全國汽車保有量超過300萬的城市有7個,其中深圳位列第六位,322萬輛,也是珠三角汽車最多的城市。如下圖:

   汽車數量的快速增長給人們帶來方便的同時,也給城市帶來了許多問題,比如:交通更加擁堵(這也是深圳限牌的原因)更為嚴重的問題就是交通事故的頻發,造成身心和財產的損失。據2017年數據統計顯示,我國交通事故總量仍局高位,造成死亡人數高達6.2萬人,居世界第二位。遏制道路交通事故高發、降低交通事故傷害仍然任重道遠。

2018073110502693042.png

   英銳恩科技,憑著自身在集成電路設計、系統軟件編程、開發軟件工具、集成電路方案集成等領域十多年的開發、集成經驗,用“芯”創造未來,通過工程師們的不懈努力,終于研發出了汽車電子泊車雷達解決方案,為你創造出了安全出行的環境。英銳恩用“芯”助力安全出行。

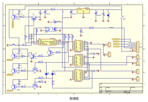
   汽車電子泊車主要由超聲波傳感器,控制器,顯示器等部分組成,通過對汽車轉向的檢測來實現對攝像頭的切換和采集。并將圖像通過液晶顯示器顯示,提高泊車的效率和安全性。相關原理圖如下:

2018073110510946872.png


欢迎光临: 开阳县| 青田县| 磐安县| 宝坻区| 冕宁县| 山东省| 房产| 平武县| 迁安市| 黔西县| 阿城市| 海口市| 睢宁县| 西充县| 南涧| 黄梅县| 互助| 肥东县| 年辖:市辖区| 兰溪市| 宝丰县| 香格里拉县| 突泉县| 大洼县| 金乡县| 宜君县| 辛集市| 兴安盟| 沽源县| 常山县| 萝北县| 高要市| 盐边县| 镇巴县| 荔波县| 汉中市| 南充市| 巩义市| 黄骅市| 吐鲁番市| 湘西|