成人做爰黄A片免费视频网站野外,成人免费看片APP下载,成人做爰A片免费看黄冈白狐影院,成人做爰黄级A片免费看土方,成人做爰A片AAA毛真人,成人做爰A片免费看网站性晶

技術熱線: 4007-888-234

技術支持

網標燈方案開發-網標燈單片機

更新時間: 2022-05-23

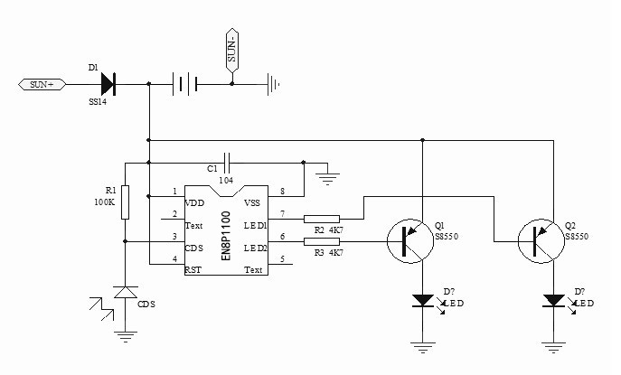
網標燈是一種用在捕魚網上指示燈具,在夜間自動點亮,能夠顯示漁網的位置信息。英銳恩推出的網標燈方案,網標燈單片機使用EN8P1100,芯片主要提供網標燈閃爍控制功能。

網標燈方案開發-網標燈單片機

一、網標燈方案介紹

漁民在夜間海洋或江河進行捕撈作業時,常會使用網標燈,一方面能夠顯示漁網位置,另外還能為過往船只提供指示作用。網標燈方案有多種供電方式,有干電池供電與帶有太陽能充電的鋰電池供電兩種。

網標燈上電即可工作,內部有光敏二極管,白天不亮,夜晚自動點亮。燈光顏色有紅光、綠光、白光、黃光、藍光、白光等多種顏色,閃爍方式有單色閃爍和多色閃爍等多種方式。

二、網標燈方案功能

英銳恩推出的網標燈方案,主控芯片使用EN11系列網標燈單片機,實現的功能如下:

(1)閃爍模式:紅燈60毫秒閃3下,間隔0.5秒,綠燈60毫秒閃3下,間隔2秒,依次循環。
(2)光控控制:白天有光不點亮,無光時工作。

9085196488_431071581.jpg

以上就是英銳恩單片機開發工程師分享的網標燈方案與網標燈單片機。英銳恩專注單片機應用方案設計與開發,提供8位單片機、16位單片機、32位單片機。

404
返回首頁 |  返回上一頁
欢迎光临: 鄄城县| 武定县| 商河县| 凯里市| 聂荣县| 石楼县| 揭东县| 千阳县| 奇台县| 公主岭市| 安义县| 德兴市| 绥化市| 长泰县| 西青区| 扎鲁特旗| 睢宁县| 读书| 治多县| 云龙县| 化州市| 龙游县| 陈巴尔虎旗| 穆棱市| 沧源| 措美县| 靖西县| 牡丹江市| 镇沅| 萍乡市| 屯门区| 巴南区| 班玛县| 孝感市| 东乌珠穆沁旗| 土默特右旗| 道孚县| 古田县| 剑河县| 阿拉善左旗| 邹平县|