成人做爰黄A片免费视频网站野外,成人免费看片APP下载,成人做爰A片免费看黄冈白狐影院,成人做爰黄级A片免费看土方,成人做爰A片AAA毛真人,成人做爰A片免费看网站性晶

技術熱線: 4007-888-234

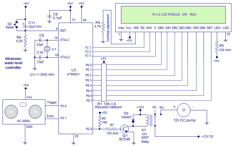
使用8051單片機開發超聲波水位控制器

更新時間: 2021-10-27
閱讀量:3671

在本文中,我們使用超聲波測距儀模塊和8051單片機制作一個簡單的水位控制器。該水位控制器可監測和控制深達2m的水箱,測量精度低至1cm。由于這里沒有使用機械浮球開關或電極,不會有任何機械磨損或腐蝕,這使得系統高度可靠。由于超聲波測距模塊包含大量電子元件,因此必須以任何方式適當注意將其與阻尼隔離。

一、HC-SR04超聲波測距模塊

HC-SR04是這里使用的超聲波測距模塊。HC-SR04由超聲波發射器、接收器和必要的電子設備組成,使其成為一個獨立的系統。工作原理非常簡單。它發送8個40KHz聲波脈沖,并拾取反射波。測量發送和接收之間的時間延遲,并根據等式D=TS/2計算距離。其中D是距離,T是時間延遲,S是聲速。HC-SR04的輸出將是一個寬度與距離成正比的脈沖。從數據表中,輸出信號的寬度將為58uS,距離為1cm。我們需要做的只是向模塊的觸發引腳發送一個10uS寬的觸發信號,并等待模塊的回波引腳處的輸出脈沖。

HC-SR04-timing-diagram-and-pinout.jpg

超聲波模塊的觸發引腳連接到單片機的P3.0。模塊的回聲引腳連接到單片機的P3.1。LCD模塊的數據線通過單片機的Port0接口。LCD模塊的控制線RS、RW和E分別連接到單片機的P2.7、P2.6和P2.5引腳。泵使用單片機的端口2.0進行控制。這里使用的泵是12V汽車擋風玻璃清洗泵。電源驅動的泵也將與此電路配合使用,但它們的額定電流必須與您使用的繼電器匹配。無論如何,在使用電源驅動的情況下工作時要小心避免觸電風險設備。

ultrasonic-water-level-controller.jpg

在這里,超聲波測距模塊放置在面向水面的水箱頂部。水反射模塊發出的超聲波脈沖。模塊拍攝反射波并測量時滯。水面和傳感器之間的距離是根據收集到的數據計算出來的,模塊輸出一個寬度與距離成正比的脈沖。單片機讀取此輸出脈沖的寬度,并對其進行必要的數學運算以獲得距離。在這里我們可以看到水位是從上到下測量的,不像大多數傳感器從下到上測量水位。這樣做是為了使該設備適用于各種深度。由于傳感器放置在水箱的頂部,我們需要從水箱的總深度中減去傳感器到水面的距離,以獲得從底部到頂部的水位。由于不同的水箱具有不同的深度,個人用戶必須手動測量水箱的深度并使用此數據更改程序。

這個問題是通過測量從上到下的水平來解決的。在這里,當液位低于頂部20cm時,設備打開泵,當液位升至距頂部5cm時關閉泵。LCD屏幕上顯示的水位實際上是從頂部開始的水面深度。

二、原理介紹

單片機的P3.0用于觸發HC-SR04超聲波模塊,單片機的P3.1用于接收回波信號。本項目使用了8051單片機的兩個定時器。Timer1在MODE2(8位自動重載)下運行,Timer0(16位)在MODE1下運行。給超聲波模塊的觸發引腳一個1uS寬的觸發信號,單片機在模塊的回波引腳等待回波信號。模塊的echopin與單片機的P3.1相連。使用JNB指令輪詢該引腳的狀態。當此引腳接收到有效回波信號時,Timer1啟動。計時器從200D計數到255D(55個計數),然后翻轉。每次翻轉后,再次檢查回聲引腳,如果存在任何回聲信號,則重新啟動定時器。

從HC-SR04的數據表中可以清楚地看出,58uS寬的回波脈沖表示1cm。這里我們實際上是在統計eco信號中58uS寬的block的數量,這個count直接表示距離的cm。由于單片機使用12MHz晶振計時,因此55計數意味著55uS。在每個定時器周期內執行的其他指令花費大約3uS,因此在每個定時器周期內總共花費58uS。定時器周期數,即;累加器中的計數表示以厘米為單位的距離。

然后對累加器值進行必要的操作,并顯示在LCD屏幕上。這里的程序設置為當液位低于頂部20cm(低液位)時打開泵,當液位上升時關閉泵從頂部到5厘米(高水平)。通過從累加器值中減去20D來識別開關ON條件。如果未設置進位標志,則表示水位距離頂部低于20cm,并且電機已接通。

如果未設置進位標志,則調用OFF子程序。在該子程序中,從累加器中存儲的值中減去5D,并使用JNC指令檢查進位標志的狀態。如果未設置進位標志,則表示液位距離頂部低于5cm,泵保持開啟。如果設置了進位標志,則表示液位距頂部5厘米以上,并且泵已關閉。

泵通過單片機的P2.0控制。使用JB指令檢查該引腳的狀態。如果此引腳為高電平,則表示泵已開啟,并且LCD上會顯示“電機開啟”狀態信息。如果P2.0引腳為低電平,則表示泵處于關閉狀態,并且LCD屏幕上顯示狀態消息“電機關閉”。

三、代碼

RS EQU P2.7
RW EQU P2.6
E  EQU P2.5
ORG 00H
      MOV DPTR,#LUT
      CLR P3.0
      SETB P3.1
      MOV TMOD,#00100001B
 MAIN:ACALL DINT
      ACALL TEXT1
      MOV TL1,#200D
      MOV TH1,#200D
      MOV A,#00000000B
      SETB P3.0
      ACALL DELAY1
      CLR P3.0
      HERE: JNB P3.1,HERE
 BACK:SETB TR1
HERE1:JNB TF1,HERE1
      CLR TR1
      CLR TF1
      INC A
      JB P3.1,BACK
      MOV R7,A
      ACALL SPLIT
      ACALL LINE2
      ACALL LEVEL
      ACALL TEXT2
ACALL TEXT3
      ACALL CHECK
      JB P2.0,JUMP
      ACALL TEXT4
      SJMP EXIT2
 JUMP:ACALL TEXT5
EXIT2:ACALL DELAY2
      SJMP MAIN
CHECK:MOV A,R7
      SUBB A,#20D
      JNC ON
      ACALL OFF
      SJMP EXIT
   ON:SETB P2.0
 EXIT:CLR CY
      RET
   
OFF: MOV A,R7
     SUBB A,#5D
     JNC EXIT1
     CLR P2.0
EXIT1:CLR CY
      RET
DELAY1: MOV R6,#2D
LABEL1: DJNZ R6,LABEL1
        RET
DELAY2:MOV R0,#15D
BACK1: MOV TH0,#00000000B
       MOV TL0,#00000000B
       SETB TR0
HERE2: JNB TF0,HERE2
       CLR TR0
       CLR TF0
       DJNZ R0,BACK1
       RET
        
TEXT1: MOV A,#48H
    ACALL DISPLAY
    MOV A,#32H
    ACALL DISPLAY
    MOV A,#4FH
    ACALL DISPLAY
    MOV A,#20H
    ACALL DISPLAY
    MOV A,#4CH
    ACALL DISPLAY
    MOV A,#45H
    ACALL DISPLAY
    MOV A,#56H
    ACALL DISPLAY
    MOV A,#45H
    ACALL DISPLAY
    MOV A,#4CH
    ACALL DISPLAY
    MOV A,#20H
    ACALL DISPLAY
    MOV A,#43H
    ACALL DISPLAY
    MOV A,#54H
    ACALL DISPLAY
    MOV A,#52H
    ACALL DISPLAY
    MOV A,#4CH
    ACALL DISPLAY
    RET
        
 TEXT2:  MOV A,#63H
    ACALL DISPLAY
    MOV A,#6DH
    ACALL DISPLAY
    RET
 
 TEXT3:MOV A,#20H
       ACALL DISPLAY
       MOV A,#4DH
       ACALL DISPLAY
       MOV A,#6FH
       ACALL DISPLAY
       MOV A,#74H
       ACALL DISPLAY
       MOV A,#6FH
       ACALL DISPLAY
       MOV A,#72H
       ACALL DISPLAY
       MOV A,#20H
       ACALL DISPLAY
       RET
 TEXT5: MOV A,#4FH
        ACALL DISPLAY
        MOV A,#4EH
        ACALL DISPLAY
        RET
 
 TEXT4:MOV A,#4FH
       ACALL DISPLAY
       MOV A,#46H
       ACALL DISPLAY
       MOV A,#46H
       ACALL DISPLAY
       RET
        
SPLIT:MOV B,#10D
      DIV AB
      MOV R3,B
      MOV B,#10D
      DIV AB
      MOV R2,B
      MOV R1,A
      RET
LEVEL:MOV A,R1
      ACALL ASCII
      ACALL DISPLAY
      MOV A,R2
      ACALL ASCII
      ACALL DISPLAY
      MOV A,R3
      ACALL ASCII
      ACALL DISPLAY
      RET
 DINT:MOV A,#0CH
    ACALL CMD
    MOV A,#01H
    ACALL CMD
    MOV A,#06H
    ACALL CMD
    MOV A,#80H
    ACALL CMD
    MOV A,#3CH
    ACALL CMD
    RET
LINE2:MOV A,#0C0H
    ACALL CMD
RET
CMD: MOV P0,A
    CLR RS
    CLR RW
    SETB E
    CLR E
    ACALL DELAY
    RET
DISPLAY:MOV P0,A
    SETB RS
    CLR RW
    SETB E
    CLR E
    ACALL DELAY
    RET
DELAY: CLR E
    CLR RS
    SETB RW
    MOV P0,#0FFH
    SETB E
    MOV A,P0
    JB ACC.7,DELAY
    CLR E
    CLR RW
    RET
ASCII: MOVC A,@A+DPTR
       RET
    
LUT: DB  48D
     DB  49D
     DB  50D
     DB  51D
     DB  52D
     DB  53D
     DB  54D
     DB  55D
     DB  56D
     DB  57D
    END

以上就是英銳恩單片機開發工程師分享的“使用8051單片機開發超聲波水位控制器”。英銳恩專注單片機應用方案設計與開發,提供8位單片機、16位單片機、32位單片機。

欢迎光临: 翼城县| 汕头市| 驻马店市| 潮州市| 巍山| 新建县| 垣曲县| 崇义县| 道孚县| 麦盖提县| 台州市| 蒙山县| 瑞丽市| 新晃| 阳泉市| 滨海县| 莱阳市| 四川省| 虹口区| 木兰县| 江源县| 来安县| 洛宁县| 万年县| 光山县| 阳信县| 德安县| 商城县| 永新县| 曲沃县| 曲麻莱县| 英吉沙县| 东兴市| 通江县| 年辖:市辖区| 华坪县| 英德市| 福州市| 宁城县| 伊宁市| 龙州县|